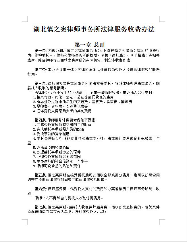
欢迎光临湖北慎之宪律师事务所
仙桃市大洪南路10号4楼
18907223586
3561650179@qq.com
09:00-18:00
网站首页
关于我们
律所简介
收费标准
律所文化
党建工作
新闻资讯
律所动态
业界资讯
业务领域
刑事辩护
交通事故
劳动纠纷
婚姻家事
金融维权
民间借贷
合同纠纷
房产纠纷
法律顾问
知识产权
专业团队
案例说法
民商事案例
刑事案例
行政案例
法律法规
宪法及宪法性法律
民事法律
刑事法律
行政法律法规
商经法
国际法
法律知识
刑事法律知识
民事法律知识
实用文书范本
招贤纳士
联系我们
收费标准
首页
>
关于我们
>
收费标准
搜索
关于我们
律所简介
收费标准
律所文化
党建工作
推荐精英
魏尚才 主任 律师
MORE
黄霄 律师
MORE
邵萌 律师
MORE
推荐新闻
20-08-28
强化平安创建工作推进社会治理创...
20-08-28
江西省高院司法厅联合印发规范性...
20-08-28
司法部关于任命蒋宏敏等633人...
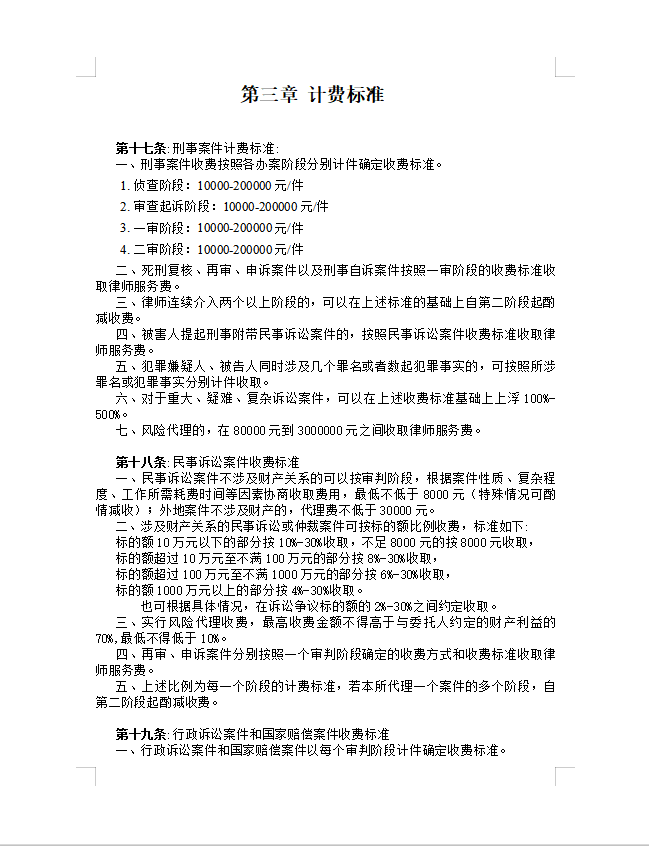
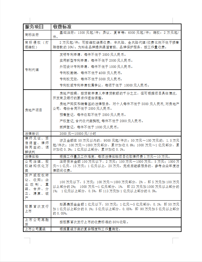
收费标准
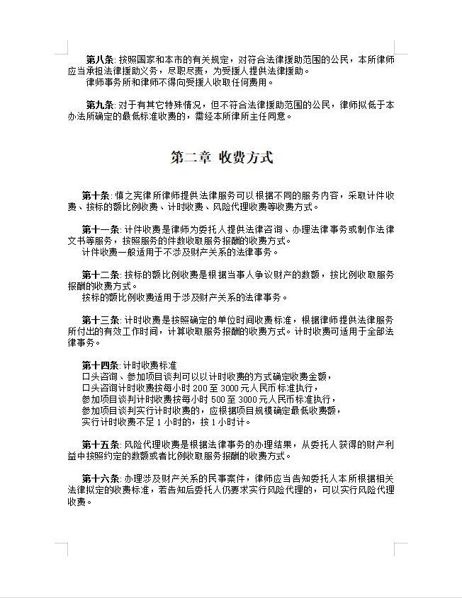
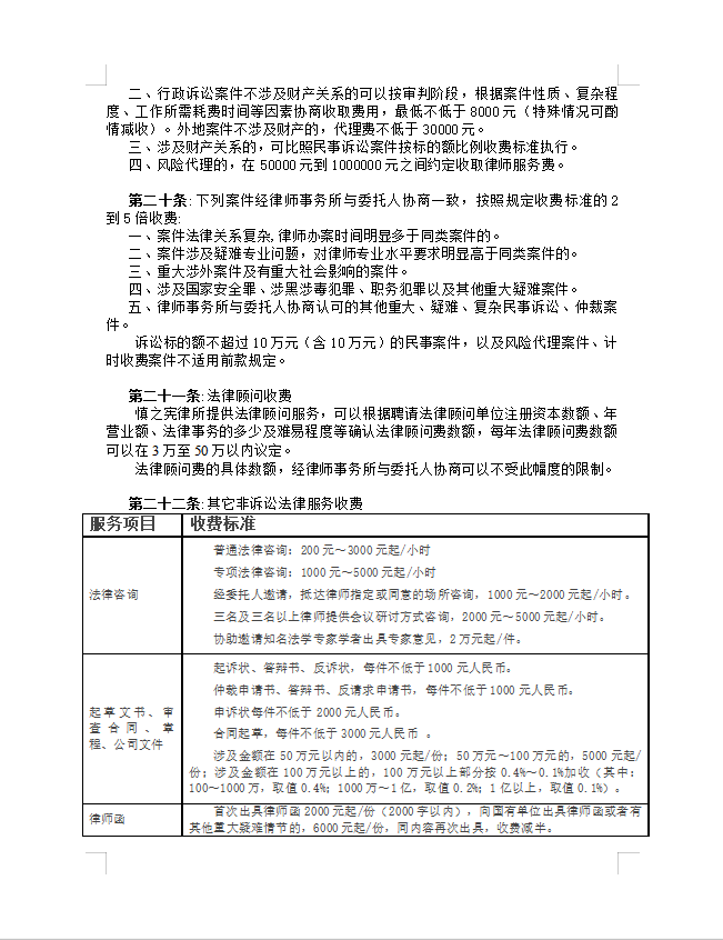
湖北慎之宪律师事务所法律服务收费办法
来源:
添加时间:
2020-01-07 15:23:05
点击:
上一篇:没有了!
下一篇:
省司法厅关于律师服务和基层法律服务收费不再实行政府定价的通知
首页
电话
短信
联系